科普培训
科普培训
当前位置:首页 > 科普培训 >

科普周活动|绿色建筑简要介绍及成本增量分析

发布时间:2023-09-23 09:33:00

导读

绿色建筑是指在全寿命期内,节约资源、保护环境、减少污染,为人们提供健康、适用、高效的使用空间,最大限度地实现人与自然和谐共生的高质量建筑。其内涵是减轻建筑对环境的负荷,即节约能源及资源;提供安全、健康、舒适性良好的生活空间;与自然环境亲和,做到建筑与人及环境的和谐共处、永续发展。


鉴于近几年国家和各省市正在大力推行绿色建筑,根据目前的实施情况,现对我国绿色建筑作一简要介绍。

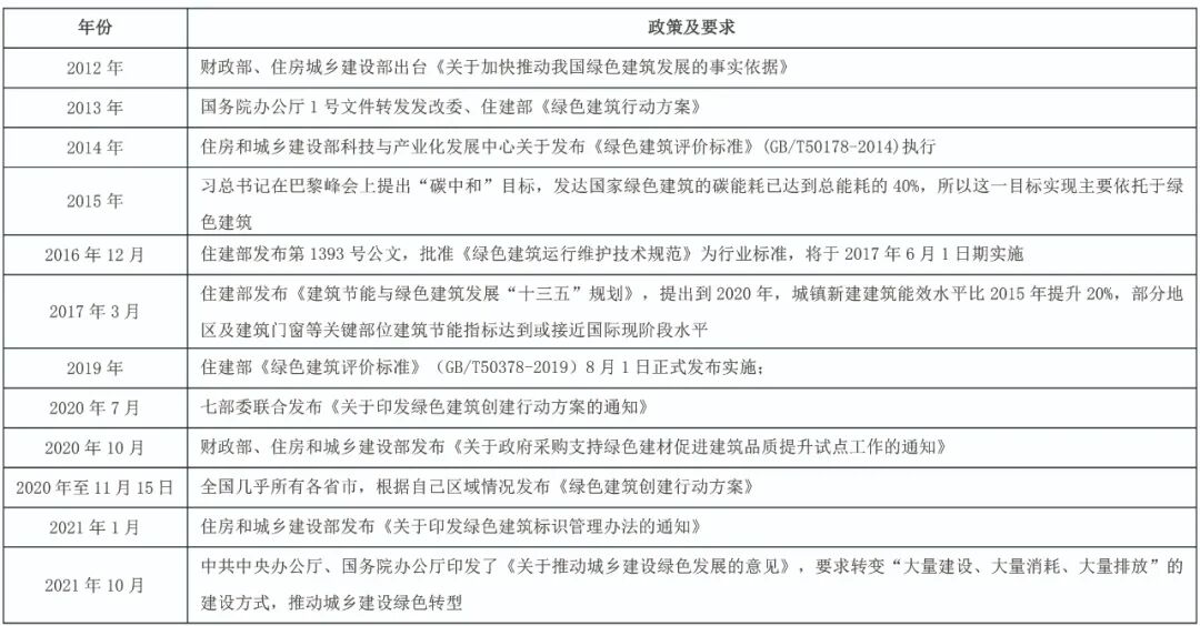
1.近几年绿建的发展之路

2.山东省绿建政策
2.1山东省相关标准及执行政策
山东省绿色建筑按照国家的执行标准要求,济南市、青岛市按照当地属地化奖励政策;土地出让合同、规划条件等有文件有要求的以文件为准,且同时结合当地政府(住建局-节能科技处/节能科)政策落实确定。
图片
2.2济南市相关政策
济南市人民政府《关于全面推进绿色建筑高质量发展的实施意见》(济政发〔2021〕3号):要求城镇新建民用建筑中绿色建筑占比达到100%,政府投资或以政府投资为主的公共建筑及其他大型公共建筑,按照二星级以上绿色建筑标准建设,其他投资类公共建筑,按照一星级以上绿色建筑标准建设。
济南市在建筑容积率、建设手续、奖补资金等方面提出了14条政策,重点支持高星级绿色建筑、高星级健康建筑、被动式超低能耗建筑、装配式建筑项目发展。
3.绿建的评价体系
3.1评价基础概念及评价标准
图片
3.2绿建的评价流程
(1)明确绿建等级:可行性研究报告或项目申请报告中明确;
(2)制定绿色建筑策划:绿色定位,确定整体目标、分项目标;
(3)编制设计任务书:根据绿建策划方案编制设计任务书,明确绿建指标;
(4)施工图设计及审查:委托设计院根据设计任务书落实绿建指标,并完成审查;
(5)绿建预评价:编写自评报告,上报职能部门进行形式审查和专家审查;
(6)施工过程监督:施工过程,省、市、区不定期项目巡查,落实实施情况,并形成记录;
(7)竣工验收:报区节能办转市建筑节能与科技处组织专家现场核实,出具核实意见;
(8)正式评价:一二星级报区省职能部门,三星级报国家职能部门,正式评价发放绿建标识。
3.3评价指标体系及等级划分
绿色建筑评价指标体系由安全耐久、健康舒适、生活便利、资源节约、环境宜居5 类指标组成。
每类指标均包括控制项和评分项,评价指标体系还统一设置加分项,绿色建筑评价的分值设定应符合下表的规定。
图片
绿色建筑评价的总得分应按下式进行计算:
Q = (Q0 + Q1 + Q2 + Q3 + Q4 + Q5 + QA)/10
 式中:Q——总得分;
Q0——控制项基础分值,当满足所有控制项的要求时取400 分;
Qi~Q5——分别为评价指标体系5类指标(安全耐久、健康舒适、生活便利、资源节约、环境宜居)评分项得分;
QA——提高与创新加分项得分。
当满足全部控制项要求时,绿色建筑等级为基本级;新国标条文数110条(控制项40条,评分项70条,加分项10条);有星等级的绿色建筑均应进行全装修;一星级、二星级、三星级控制项全满足且总得分分别达到60分、70分、85分,每类指标的评分项得分不应小于其评分项满分值的30%。
4.绿建成本管控要点
绿建的成本管控是整个全生命周期需要关注的重点内容,其要点主要是以下几点:
①前期设计阶段研究绿建具体要求,设计图纸中优化绿建得分项;
②落实验收要求,根据验收要求配置成本最优方案;
③与各条线沟通,装修材料满足验收要求即可,市场上寻找性价比高的材料;
④ 注意备用得分项的预留,以备过程中偏差出现后及时补救;
⑤建立实施小组,及时跟踪反馈各部门落实绿建得分内容,确保可以将内容逐条落地,无法落地的及时跟进,及时利用备用得分项补充得分;
⑥加紧落地全装修施工合同、公区精装施工合同及相关采购合同,通过合同落地将成本夯实;
⑦把控好营销风险;
⑧时刻跟进政策动态。
5.绿色建筑的成本增量分析
由于绿色建筑涉及的内容较多,各个项目情况不尽相同,本文只简要列明了济南某项目的绿色建筑实施成本的数据供大家参考学习。该项目总建筑面积22.45万㎡,要求二星实施面积22.45万㎡,三星实施面积1.82万㎡,其与常规设计相比较增加成本及指标如下表:
图片
根据以上成本分析数据,二星级绿色建筑要求中安全耐久章节对成本影响最大,而三星绿色建筑要求中健康舒适章节对成本影响最大。
绿色建筑的成本控制一定要在前期设计阶段就将绿色建筑的要求综合考虑进去,避免后期因为要满足绿色建筑的要求而产生不必要的返工、拆除、设计变更等一系列的无效成本。
6.总结
绿建作为近几年政府重点关注的内容,一定要从全过程的角度来重点关注其对成本的影响,从立项及可研阶段到竣工验收使用阶段都要对绿色建筑成本进行全面跟踪、测算及管控,以保证绿色建筑满足验收要求的前提下成本增量处于可控状态。

来源:中正信咨询


>